交易量排名的加密货币交易所- 加密货币所法评 范君艳:《私募投资基金信息披露管理办法》的合规要求与责任构建
2026-04-24交易所,交易所排名,交易所排行,加密货币是什么,加密货币交易平台,加密货币平台,币安交易所,火币交易所,欧意交易所,Bybit,Coinbase,Bitget,Kraken,全球交易所排名,交易所排行中国证券监督管理委员会(以下简称“证监会”)于2026年2月24日发布《私募投资基金信息披露监督管理办法》(以下简称 “新规”),并将于2026年9月1日起施行。在新规出台之前,信息披露的核心指导文件是中国证券投资基金业协会于2016年2月4日发布《私募投资基金信息披露管理办法》,本次新规属于行政规章,法律层级上升,从而与《私募投资基金信息披露管理办法》形成“自律规则+行政监管”多方位法律法规体系,更好地保障投资者知情权。与此同时,本次新规也是对《私募投资基金监督管理条例》第三十一条等相关条款的展开与落实,对私募基金管理人等信息披露义务人的信息披露行为提出更高的监管要求。本文旨在梳理新规对信息披露义务人的核心要求,并解析违反信息披露义务将承担的法律责任,为信息披露义务人的合规运营提供些许参考。
新规明确将私募基金管理人、私募基金托管人和接受私募基金管理人委托的私募基金销售机构作为信息披露的义务人。同时,本次新规将私募基金管理人的股东、合伙人、实际控制人明确作为信息披露的配合义务人,要求配合私募基金管理人履行信息披露。
具体而言,私募基金管理人系主要责任人,且不因委托第三方代为披露信息而免责;私募基金托管人系主动复核及主动报告责任人;私募基金销售机构须保证信息真实性、完整性,且独立或连带地承担责任;私募基金管理人的股东、合伙人、实际控制人系配合义务人,须履行配合相关主体进行信息披露。
因此,无论私募基金管理人、托管人、销售机构,还是私募基金管理人背后的股东、合伙人与实际控制人都肩负着保证信息披露真实、准确、完整和及时的重任。严禁任何形式的虚假陈述、误导或重大遗漏。同时,这些信息披露义务人须恪尽职守,以诚实信用和审慎勤勉的态度,公平地对待每一位投资者。
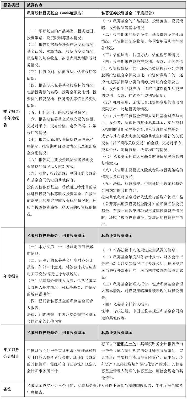
本次新规结合私募证券投资基金、私募股权投资基金和创业投资基金的基金类型的不同特点,要求信息披露义务人对披露频率进行差异化安排。其中,新规就信息披露的差异化安排,具体如下表所示:
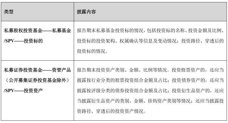
此外,对于基金投资再投资于基金和其他资管产品或SPV等类型的嵌套投资,要求信息披露义务人进行“穿透披露”,将投资路径、投资标的/投资资产作为必须披露的信息,具体如下:
不同类型的私募基金的信息披露义务人除在临时报告11项重大事件以及清算报告(包括披露清算公告、清算报告以及与清算有关的其他重大事项信息,延期清算说明)的披露内容无差异要求外,在季度报告/半年度报告、年度报告以及年度财务会计报告的披露内容上,本次新规结合不同类型的私募基金亦设置了差异化的要求,具体如下:
此外,本次新规就信息披露义务人的信息披露内容,明确了私募基金托管人作为“复核人”的复核义务、作为“监督人”的监督义务,作为“吹哨人”的报告义务,这意味着私募基金托管人的职责从资产保管升级为贯穿信息披露全流程的主动式监督,以切实保障投资者的知情权。
本次新规后,构建了“自律管理+行政处罚+民事赔偿+刑事追责”的四维责任体系,形成对信息披露义务的全链条监管,如信息披露义务人违反相关规定将面临以下法律后果。
根据《私募基金信息披露管理办法》第二十五条,如信息披露义务人违反信息披露义务,中国基金业协会可以要求其限期改正,逾期未改正的,中国基金业协会可以视情节轻重对上述信息披露义务人及主要负责人采取谈话提醒、书面警示、要求参加强制培训、行业内谴责、加入黑名单等纪律处分。
本次新规作为证监会发布的行政规章,信息披露义务人(包括配合义务人)违反相关规定,将显著提升违规成本,中国证监会及其派出机构对其可以采取行政监管措施及/或实施行政处罚,包括但不限于(1)责令改正;(2)监管谈线. 民事责任
在司法实践中,违反信息披露义务往往被认定为违反信义义务,私募基金管理人需对投资者的损失承担赔偿责任,以此填补投资者的实际损失。例如(2022)京74民终667号信文资产管理(江苏)有限公司与投资人洪某等人系列纠纷案。法院认定,管理人未能落实股权质押登记、应收账款质押登记等风控措施,且未及时披露上述可能影响基金份额持有人合法权益的重大信息,构成重大违约,判令管理人赔偿投资人全部投资本金及利息损失;又如(2019)粤01民终21112号谢敏与广州市犇鑫投资管理有限公司委托理财合同纠纷案。法院认定,管理人虽提供通过广发证券网络平台查询净值的方法,但未直接向投资者披露基金相关信息、风控负责人更替未及时公示,对投资者后续投资决策产生一定影响,应就相应期间的基金份额损失承担部分赔偿责任。
如依法负有信息披露义务的义务主体,在信息披露过程中涉嫌挪用资金、非法集资等犯罪的,相关主体及责任人员将被依法移送司法机关追究刑事责任,面临刑事处罚。
本次新规不仅是对《私募投资基金监督管理条例》的深化落实,也是通过构建“自律规则+行政监管”的双轨制法律体系,以及“自律管理+行政处罚+民事赔偿+刑事追责”的立体化责任,进一步要求私募基金管理人等信息披露义务主体回归信义义务,建立全流程、穿透式、实质性的信息披露机制,以维护投资者的合法权益。


